找回密碼
 註冊
查看: 57|回覆: 6

[新聞時事] 消委會承認對農夫山泉「樣本歸類落差」 表示抱歉並重新評分樣本為 5 星

[複製鏈接]
發表於 2024-7-18 10:35:45 | 顯示全部樓層 |閱讀模式
本帖最後由 GIRLAV 於 2024-7-18 12:18 編輯

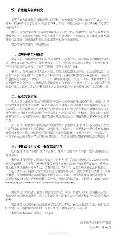
消委會7月15 日發表瓶裝水測試報告,提到「農夫山泉」樣本在消毒劑殘餘及副產品測試中,檢出每公升 3 微克溴酸鹽,含量達歐盟上限,事後農夫山泉指消委會發布結果存在三大錯誤,並在7月16日發律師信,同日派公司董事到消委會要求會面。7月18日早上消委會澄清指,經過與「農夫山泉」的代表會面和作深入交流後,了解到有關產品既不是「天然礦泉水」,亦非「純淨水」,而是「飲用天然水」,因此將該樣本改列為一獨立類別「飲用天然水」並重新評分,而每公升 3 微克溴酸鹽的測量結果,屬歐盟「飲用水」準則值範圍內,並遠低於每公升 10 微克的準則值,可以安全飲用,現時將「農夫山泉」樣本的整體表現,由 4.5 星調整至 5 星。

消委會最後表示,「本會就是次測試因樣本歸類出現落差而引起的誤會,表示抱歉。」

消委會7月18日早上澄清後,農夫山泉(9633.HK)股價反彈超過百分之 5,上午 10 時半報 34.9 元,公司市值 3,936 億港元。

樣本礦物質含量與「天然礦泉水」相近 因而得出先前歸類

消委會解釋去年底為 30 款瓶裝水進行資料搜集時,來自世界各地的 29 款樣本都清楚標示屬哪一類別的水,例如「蒸餾水」、「純淨水」、「天然礦泉水」等,而「農夫山泉」標示為「飲用天然水」。由於農夫山泉飲用天然水的 4 款礦物質含量與「天然礦泉水」相近,消委會職員於是根據該樣本的產品名稱及標籤資料等,將「農夫山泉」歸類為「天然礦泉水」。

在「天然礦泉水」類別當中的溴酸鹽 (bromate)含量測試,消委會指會採用歐盟訂定適用於經臭氧處理的天然礦泉水和泉水中的溴酸鹽的最大限值,即每公升 3 微克;消委會同時指,世衞已把飲用水的溴酸鹽含量上限訂為每公升 10 微克,「如不超過此上限,則對健康構成威脅的可能性不大」。

現時改列農夫山泉樣本為一獨立類別「飲用天然水」

消委會指7月17日與「農夫山泉」代表會面和作深入交流後,了解到有關產品既不是「天然礦泉水」,亦非「純淨水」,而是「飲用天然水」,而「農夫山泉」採用的標準,是生產地即內地《食品安全國家標準包裝飲用水》(GB19298-2014)標準,「就此,本會將該樣本改列為一獨立類別『飲用天然水』並重新評分。」

消委會表示將樣本重新改列為「飲用天然水」後,溴酸鹽含量測試採用了歐盟飲用水標準,即溴酸鹽最大限值為每公升 10 微克,「此限值與《食品安全國家標準包裝飲用水》(GB19298-2014)一致」,而樣本檢出量是每公升 3 微克,屬「飲用水」準則值範圍內,並遠低於上述準則值,可以安全飲用,消委會亦將樣本重新評分,整體表現由 4.5 星調整至 5 星。

強調一直以來均指 30 款樣本包括「農夫山泉」可安心飲用

消委會最後重申今次全部 30 款測試樣本的化學安全及微生物測試結果理想,沒發現有害物質超出相關準則值,消委會不論在月刊文章、新聞稿及其他傳訊文件,以至記者會上的發言,「均清楚指出是次測試的全部樣本(包括農夫山泉該樣本)均可安心飲用」;文章的主旨並非產品有安全問題,而是為各樣本的性價比和瓶裝水的膠樽對環境所構成的影響,提醒消費者瓶裝水塑膠瓶一般只能使用一次,而降解塑膠可能需要幾百年的時間,消費者宜嘗試改變生活習慣,從源頭減塑。

1 消委會承認對農夫山泉「樣本歸類落差」 表示抱歉並重新評分樣本為 5 星.jpg
2 消委會重新評分前後附表(點擊圖片可放大).jpg
3 農夫山泉早前向消委會發律師信全文(點擊圖片可放大).jpg

評分

參與人數 1魄力 +5 +50 魅力 +5 黃金 0 收起 理由
LasCases + 5 + 50 + 5 0 🥇 同意兄弟高見!小弟給力支持!

查看全部評分

814

主題

1萬

回帖

2萬

積分

超級元老

積分
29367
發表於 2024-7-18 11:53:59 | 顯示全部樓層
假如係英國佬年代發生, 以當時普通法之下, 有鳩人理佢咩山存咩.....  得個笑佢無聊

今時唔同往日啦.....   咩所謂法律, 已然政治正確.....  拳頭大的說了算
回覆 讚好 不讚 使用道具

舉報

發表於 2024-7-18 13:06:51 | 顯示全部樓層
燒位會關公災爛
$20收買各手GAY, 相GAY, 油氣GAY, 鏡頭, 電子橙品
回覆 讚好 不讚 使用道具

舉報

5639

主題

2905

回帖

7萬

積分

超級元老

積分
78748
發表於 2024-7-18 15:45:31 | 顯示全部樓層
知錯能改、懸崖勒馬、激流勇退 。 。 。
都是人類的美德。
有趣笑料      歡迎到訪 : https://141hongkong.com/forum-46-1.html
回覆 讚好 不讚 使用道具

舉報

發表於 2024-7-18 17:36:27 | 顯示全部樓層
咁尿媽記呢?
原諒我這一生不羈放縱.....愛田由
沿途快樂田由陪伴我。
回覆 讚好 不讚 使用道具

舉報

發表於 2024-7-19 02:32:30 | 顯示全部樓層

唔激得,索性唔玩!
睇靚女索女幾時都得閒
回覆 讚好 不讚 使用道具

舉報

發表於 2024-7-19 02:34:12 | 顯示全部樓層
近來呢間檢測機構利害了!
睇靚女索女幾時都得閒
回覆 讚好 不讚 使用道具

舉報

您需要登錄後才可以回帖 登錄 | 註冊

本版積分規則

Archiver|聯絡我們|141華人社區

GMT+8, 2026-4-21 03:31

Powered by Discuz! X3.5

© 2001-2026 Discuz! Team.

快速回覆 返回頂部 返回列表